Νέο δίπλωμα ευρεσιτεχνίας αποκαλύπτει προηγμένο υβριδικό σύστημα με επίπεδο κινητήρα αξονικής ροής, που υπόσχεται κορυφαίες επιδόσεις και μειωμένο βάρος.
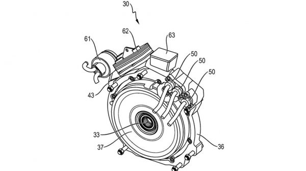
Η Porsche φαίνεται να βρίσκεται ένα βήμα πριν την εξέλιξη μιας νέας γενιάς ισχυρών υβριδικών μοντέλων, καθώς κατοχύρωσε ένα νέο δίπλωμα ευρεσιτεχνίας που αποκαλύπτει μια τεχνολογικά προηγμένη διάταξη με ηλεκτροκινητήρα αξονικής ροής (axial-flux) ενσωματωμένο ανάμεσα στον κινητήρα εσωτερικής καύσης και στο κιβώτιο διπλού συμπλέκτη.
Πρόκειται για μία τεχνολογία που θα μπορούσε να εξοπλίσει επόμενες εκδόσεις της 911 ή τις μελλοντικές GT εκδόσεις με τη συνολική ισχύ να αγγίζει ή και να ξεπερνά τους 900 ίππους.
Ο κινητήρας αξονικής ροής διαφέρει σημαντικά από τους γνωστούς ηλεκτροκινητήρες (σύγχρονους, ασύγχρονους επαγωγικούς κ.α.), καθώς το μαγνητικό πεδίο διατρέχει τον άξονα περιστροφής αντί να τον περιβάλλει. Το αποτέλεσμα είναι μία εξαιρετικά συμπαγής και επίπεδη μονάδα, η οποία, παρότι έχει μικρό βάθος (λιγότερο από 8 εκ.), μπορεί να αποδώσει πολύ υψηλή ροπή και ισχύ.
Η Porsche σχεδιάζει να τοποθετήσει αυτόν τον ηλεκτροκινητήρα στο σημείο όπου κανονικά βρίσκεται το διπλό βολάν, χωρίς να αλλάζει το συνολικό μήκος του κινητήριου συνόλου. Η διάταξη αυτή είναι ιδανική για μοντέλα με τον κινητήρα τοποθετημένο στον πίσω ή στον κεντρικό άξονα, όπως το 911. Η κίνηση θα συνεχίσει να μεταδίδεται στους πίσω τροχούς μέσω αυτόματου κιβωτίου διπλού συμπλέκτη.
Η τεχνολογία προέρχεται από τη βρετανική εταιρία Yasa, η οποία ανήκει στη Mercedes και έχει ήδη συνεργαστεί με Ferrari και Lamborghini. Οι πιο ισχυροί axial-flux κινητήρες της φτάνουν τους 470 ίππους και τα 800 Nm, ενώ πρόσφατα ανακοινώθηκε ένα πρωτότυπο μόλις 12,7 κιλών που αποδίδει 750 kW, δηλαδή περίπου 1.020 ίππους!
Συγκριτικά, στη σημερινή 911 Carrera GTS Hybrid η συνδυαστική ισχύς περιορίζεται στους 541 ίππους, με τον ηλεκτροκινητήρα να προσθέτει μόλις 54 ίππους και 150 Nm. Το νέο σύστημα θα μπορούσε να ανεβάσει τη συνολική απόδοση κοντά στους 900 ίππους, χωρίς να προστεθεί σημαντικό βάρος στο αυτοκίνητο, κάτι καθοριστικό για τη διατήρηση της οδηγικής ισορροπίας ενός 911.
Επιπλέον, το νέο σύστημα ψύξης που περιγράφεται στο δίπλωμα ευρεσιτεχνίας, με ειδικό περίβλημα, θα επιτρέπει την αποδοτικότερη θερμική διαχείριση τόσο του ηλεκτροκινητήρα όσο και του θερμικού κινητήρα, εξασφαλίζοντας κορυφαία απόδοση χωρίς υπερθέρμανση.
Παρότι το όλο πρότζεκτ βρίσκεται ακόμη στο στάδιο της πατέντας, η πληρότητα και η τεχνική ωριμότητα των σχεδίων υποδεικνύουν ότι πρόκειται για μια εξέλιξη πολύ κοντά στην παραγωγή.
Η ευρύτερη εφαρμογή ενός τόσο αποδοτικού και κόμπακτ συστήματος θα μπορούσε να αποτελέσει το επόμενο μεγάλο βήμα στην κατηγορία των high-performance υβριδικών.








