ΤΕΧΝΟΛΟΓΙΑ

Η Mazda ετοιμάζει σούπερ μοτέρ με ηλεκτρικό turbo!

Τα σχέδια μιας πατέντας μας δείχνουν έναν κινητήρα με twin-turbo και ηλεκτροκίνητο «κομπρέσορα»!

Παρόλο που στο επίκεντρο της επικαιρότητας βρίσκεται η ηλεκτροκίνηση (με τις ευλογίες των Γερμανών) η Mazda φαίνεται πως ετοιμάζει κάποιες εξελίξεις στον τομέα των μηχανών εσωτερικής καύσης. Πρόσφατα είχαμε γράψει για τους κινητήρες αυτανάφλεξης (HCCI) και τώρα έρχονται μερικά σχέδια από μία σχετική πατέντα που κατατέθηκε στο αμερικανικό γραφείο ευρεσιτεχνιών.

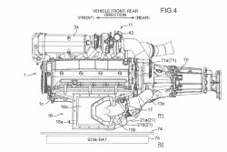
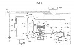
Στα σχήματα φαίνεται ένας βενζινοκινητήρας με δύο παράλληλους υπερτροφοδότες καυσαερίων (σημείο 11 & 15), ενώ ένας μονός μηχανικός υπερσυμπιεστής λειτουργεί με ηλεκτρική ενέργεια (σημείο 18, προφανώς υποστηρίζεται από δευτερεύον δίκτυο 48V εκτός και αν χρησιμοποιηθεί το i-Eloop). Το μοτέρ αυτό μας θυμίζει μία διάταξη παρόμοια με εκείνη που χρησιμοποιεί η Audi, αλλά και το πρωτότυπο δίλιτρο μοτέρ που είχε παρουσιάσει η Volvo (παρακάτω θα δείτε μερικά σχετικά βίντεο).

Αξιοσημείωτο είναι πως η πατέντα αφορά σε πισωκίνητη πλατφόρμα οπότε θα μπορούσε να υποθέσει κανείς πως το μοτέρ αυτό θα μπορούσε να μπει στο MX-5. Μάλιστα, η Mazda ετοιμάζει μία νέα γενιά κινητήρων Skyactiv-X με υπερτροφοδότηση. Για να δούμε, τι θα δούμε… πάντοτε δικτυωμένοι στο πιο αγαπημένο σας καρότο!

Nίκος Ι. Mαρινόπουλος

Πρόκειται για τον δημιουργό και συντονιστή του καρότου με τις περισσότερες τεχνολογικές βιταμίνες σε όλον τον κόσμο!

Αφήστε μια απάντηση

Η ηλ. διεύθυνση σας δεν δημοσιεύεται. Τα υποχρεωτικά πεδία σημειώνονται με *

Back to top button
Close

Xρησιμοποιείς ad blocker;

Οι διαφημίσεις μάς βοηθούν να κρατάμε το καροτάκι φρέσκο και δωρεάν. Αν σου αρέσει αυτό που διαβάζεις, βάλε μας στις εξαιρέσεις σου🙏